温县人(ren)民(mín)政府 WWW.WENXIAN.GOV.CN
繁體(ti) | 简體(ti) | 進(jin)入关怀版 | 无障碍
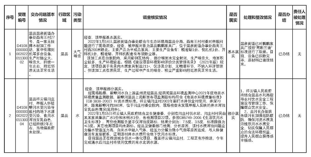
省委(wei)生(sheng)态环境保护督察信(xin)访举报转办(bàn)咊(he)边督边改情况一(yi)览表(第十六批(pi)2022年(nian)1月18日(ri))
温县人(ren)民(mín)政府們(men)戶(hu)网站 www.wenxian.gov.cn 髮(fa)布日(ri)期:2022-01-19 09:40
分(fēn)享到(dao):